搞懂防腐等級,一篇看懂所有關鍵知識點
平時看零部件技術要求時,是不是經常遇到“防腐等級達到C4”這樣的表述?
到底C4是什么級別?不同標準里的C4有區別嗎?帶后綴L的C4L又是什么意思?今天就用通俗的語言,把這些專業知識點講透!
一、先搞懂核心:防腐等級C4,到底是什么?
其實所有防腐等級的劃分,核心依據是“環境腐蝕性強弱”——簡單說,C后面的數字越大,能抵抗的腐蝕環境越嚴苛。
這個等級體系主要源于兩個核心標準(后面會詳細說),但本質邏輯一致:
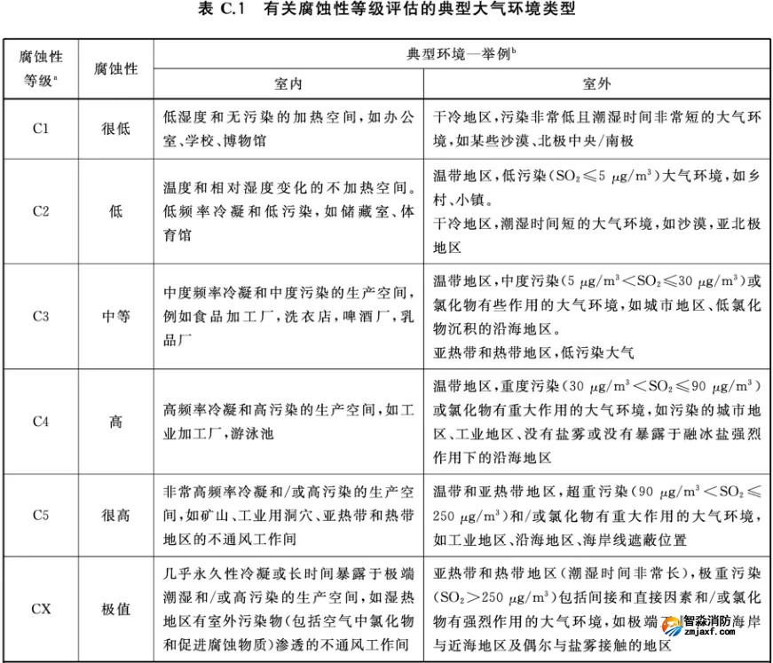
等級劃分:共6類(C1~C5+CX),字母C是“Corrosivity(腐蝕性)”的縮寫;
核心規律:數字從1到5,腐蝕性逐步升高;CX是“特殊高腐蝕”等級,比C5更嚴苛;
C4的定位:中高腐蝕環境等級,常見于工業區域、沿海近郊等易發生腐蝕的場景。

兩個關鍵標準:ISO9223 vs ISO12944,不沖突!
很多人會疑惑,為什么有的圖紙標ISO9223,有的標ISO12944?其實兩者分工不同,完全不沖突:
1.基礎標準:ISO9223(對應國標GB/T19292.1)
適用范圍:所有金屬/合金的“大氣腐蝕性分類”,是通用基礎標準;
核心作用:判斷你所處的環境屬于哪個腐蝕等級(比如車間環境是否達到C4);
判定依據:通過標準試樣的腐蝕速率(1年后的質量/厚度損失)來界定等級。
2.涂料專用標準:ISO12944(對應國標GB/T30790)
適用范圍:針對“涂料/涂覆層防護體系”(比如鋼結構噴漆、零部件涂層);

版本注意:舊版(1998)把C5拆成C5-I(工業)和C5-M(沿海),新版(2017)已和ISO9223統一:
舊版C5-I→新版C5;
舊版C5-M→新版CX;
核心作用:指導涂料體系的選擇(比如C4環境需要配什么級別的涂層)。
簡單總結:先按ISO9223判斷環境是C4,再按ISO12944選對應的防護涂層——兩者是“先定環境,再選方案”的關系。

后綴L是什么意思?C4L≠C4!
遇到“C4L”別慌,后綴L和“腐蝕性”無關,而是“耐久性分類”的標識(同樣來自ISO12944/GB/T30790):
核心定義:耐久性指涂層在指定環境下,保持防護性能的“技術參考年限”(不是擔保期!);
新版變化:ISO12944 2017版已加長了各耐久性等級的參考年限;
實際意義:C4L代表“C4腐蝕等級+L級耐久性”,簡單說就是“能在C4環境下,維持更長時間的防護效果”。
舉個例子,同樣是C4等級,L級耐久性的涂層,比普通C4涂層的維護周期可以更長。
重點提醒:耐久性≠擔保期限!
很多人會把這兩個概念搞混,這里必須劃重點:
耐久性:技術參數,是標準給出的“參考年限”,用來指導制定維護計劃(比如C4L建議5年檢查一次涂層);
擔保期限:法律條款,是合同中約定的“質量保證期”(比如廠家承諾3年質保);
關鍵區別:擔保期限通常比耐久性短,兩者沒有強制關聯(比如耐久性8年,擔保期可能只保3年)。
怎么驗證是否達到C4要求?
滿足C4等級不是“口頭承諾”,有明確的驗證方法(來自ISO12944):
鹽霧試驗:模擬沿海/工業鹽霧環境,測試涂層耐腐蝕性;
周期浸潤試驗:模擬高濕度、交替干濕的環境;
戶外暴露試驗:在典型C4環境中暴露1年,檢測腐蝕速率;
涂層性能檢測:比如附著力、厚度、耐沖擊性等。
具體測試參數需按標準要求執行,測試結果達標才算真正滿足C4等級。
最后總結
1、C4是中高腐蝕環境的防腐要求,常見于工業、沿海近郊場景;
2、兩個標準分工不同:ISO9223定環境等級,ISO12944定涂層方案;
3、C4L的L是耐久性標識,代表更長的防護維持時間;
4、耐久性是技術參考,擔保期限是法律承諾,別混淆;
5、需通過鹽霧、戶外暴露等試驗驗證是否達標。
海灣消防公司主營:海灣消防報警系統銷售,消防設備安裝,海灣氣體滅火、海灣電氣火災、消防水噴淋系統施工安裝,售后維修,海灣消防網站:http://www.baofubancai.com/;海灣消防服務熱線:4006-598-119
本頁關鍵詞:搞懂防腐等級,一篇看懂所有關鍵知識點
上一篇:商店建筑應設置的消防設施匯總 下一篇:新國標《手動火災報警按鈕》GB19880-2024與2005版本有什么變化


蘇公網安備32058102002147號